SY81105ADT-產品中心-矽力杰

SY81105ADT

正在量產
Datasheet
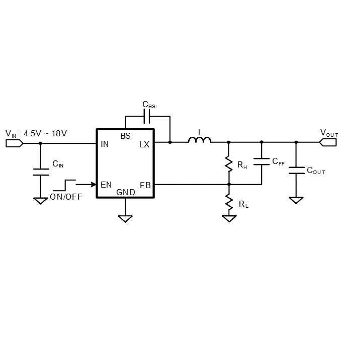
5A、18V输入高效同步降压转换器

    評估板


    • 幻灯片4

      評估板照片

    • 幻灯片6

      評估板照片

    • 幻灯片5

      評估板照片

    EVB_SY81105ADT

    DB_SY81105ADT_1用于评估5A、18V、400kHz同步降压转换器。

    技術文檔