单级降压 PFC恒压转换器
評估板

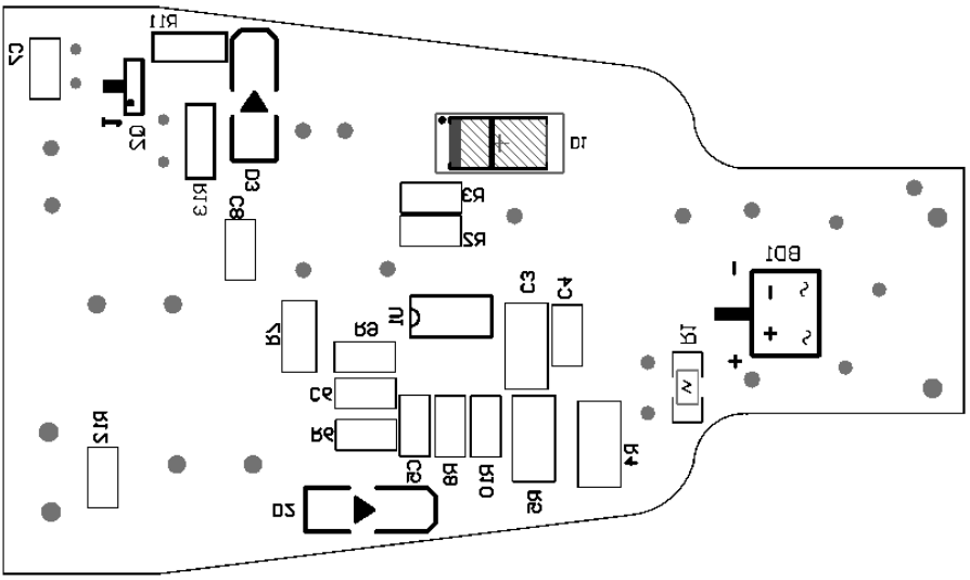
評估板照片
EVB_SY50183FAC
EVB_SY50183FAC评估板用于评估SY50183FAC在LED照明驱动应用中的性能,其规格为交流90~264V输入,50V/200mA输出,功率10W。
技術文檔
| 標題 | 日期 |
|---|---|
| Automotive Solutions Q4 2025 | 2025-11-17 |
| Consumer Selection Guide Q4 2025 | 2025-11-17 |
| Industrial Designs Q4 2025 | 2025-11-17 |
| SO8 | 2022-05-20 |




